自2023年开年ChatGPT发布以来,AI大模型就一直处于最热的风口。国内各大互联网和人工智能公司接连宣布进军大模型领域,给火热的赛道升热加温。在这其中,“人工智能

5月6日,讯飞星火认知大模型成果发布会在安徽合肥举行。科大讯飞董事长刘庆峰、研究院院长刘聪发布讯飞星火认知大模型,现场实测大模型七大核心能力,并发布教育、办公、汽车、数字员工四大行业应用成果,引发广泛关注。
可能很多人对“讯飞星火认知大模型”是什么、能做什么还不甚了解。类似于目前已知的通用大模型,讯飞星火认知大模型具有和人类自然对话的能力,能够结合上下文语境,流畅准确地回答各类问题,还具备超长文本理解能力,可以从复杂文档中提取和概括信息,在理解需求的情况下完成各种任务,诸如机器翻译、吟诗作词、逻辑推算、文案创作等。
在此基础之上,发布会还呈现了讯飞星火认知大模型在各行各业的应用成果,这也是外界关注的焦点,在发布会上我们看到,科大讯飞不仅展示了星火大模型的通用能力,更是将首批搭载大模型的产品矩阵也进行了现场实测和演示。其中,最受职场、商务人士关注的C端应用产品,当属科大讯飞智能办公本X2了。

据悉,作为业界首个搭载大模型的智能办公硬件,讯飞星火认知大模型在办公领域的落地,在讯飞智能办公本X2上得以体现。基于讯飞星火认知大模型,讯飞智能办公本X2实现了两大功能的全新升级语篇规整、会议纪要。目前,这两大升级功能都已在讯飞智能办公本X2上全部更新,买过办公本X2的用户朋友可以免费升级功能。
讯飞智能办公本X2本身就具有语音转文字,帮助用户自动记录会议内容的能力,那么,新升级“语篇规整”后又有什么功能提升呢?
经过讯飞研究院院长刘聪的演示,我们看到,在星火大模型的赋能下,讯飞智能办公本X2可以精简掉会谈中口语化的语气词、重复的词语,过滤掉冗余词汇,从而减少语义重复、进行文本顺滑处理。在提炼重组语句、对文本进行润色的基础上,将一篇未经润色处理的口水稿,通过语篇规整,变成更容易阅读的书面化内容。

用更通俗的话来说,就是讯飞智能办公本X2在原来可以记录会议内容,并对语音进行实时转写成文字的基础上,现在还能够用“更聪明的大脑”,帮助你进一步整理会议内容,把多余的、没用的、不影响会议核心信息的内容都删除,只保留最核心的关键部分,就像是从一个机械记录的助手,升级成为了具备会记录转写、分析处理、化繁为简的全能型小秘书,让我们的工作效率也大大的提升。
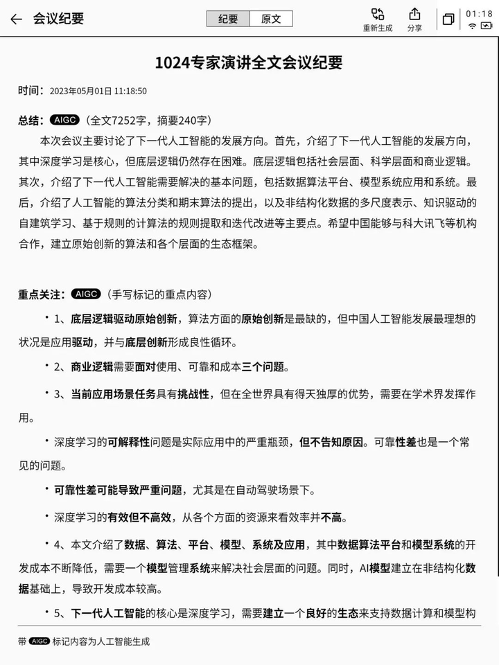
关于“会议纪要”功能的升级,也是深得不少职场精英们的心。因为讯飞智能办公本X2不仅能录音转写文字,在转写的文字下面,你想要再手写记录,多补充一些重要信息点也是没问题的。基于讯飞星火认知大模型,讯飞智能办公本X2还可以对记录下来的会议内容全量文本进行摘要,并根据手写内容,将关注的信息提炼、总结出来,形成一份精简的会议纪要。这样,即便是面对几个小时的超长会议,也可以通过这个功能,迅速的了解会议重点。

可以看出,有了讯飞星火大模型赋能的智能办公本X2,可以说是商务办公领域的“全能型选手”,更有网友评价它为“当下最先进的智能办公硬件”“领先其他产品半个身位”如果你是智能办公本X2的老用户,不妨赶紧升级来体验它的最新功能吧;还没入手办公本X2的朋友,可以详细了解一下,它绝对是你提升办公、开会效率的最佳之选。
自2023年开年ChatGPT发布以来,AI大模型就一直处于最热的风口。国内各大互联网和人工智能公司接连宣布进...
由荣格工业传媒主办的2023塑料创新材料及加工技术高峰论坛将以智慧科技赋能绿色发展为主题,围绕材料升...
正值春夏长高黄金期,这段时间,本该早上8点上班的河南中医药大学第一附属医院儿科主任琚玮,7点就来到...
5月8日,58数科在北京举办58保险新战略暨产品发布会。本次发布会上,58数科发布保险业务新战略,重磅推...
他在皮阿诺打卡,她也在皮阿诺打卡,他们都在皮阿诺打卡最近刷到了好多网友在各地皮阿诺门店打卡的...
5月8日下午,国务院联防联控机制召开新闻发布会,介绍新冠疫情不再构成国际关注的突发公共卫生事件后防...
5月1日-6日,韵味杭州2023年全国游泳冠军赛在杭州奥体中心游泳馆拉开帷幕。本次比赛是2023年福冈世界游...
搭建产业联盟,赋能乡村振兴。5月6日,由合肥市庐江县联合田园东方共同打造的汤池田园客厅项目开工仪式...
文:科技商业 于洪涛对于当今的企业而言,精细化管理,已经成为发展之源,甚至是生存之本。尤其是随着...
在过去两个月,太多问题涌入AI行业:GPT-4真的会带来认知智能的爆发吗?我们的AI和ChatGPT有多少差距?...
